涡阳县退役军人事务局
当前位置: 网站首页 > 政府信息公开 > 涡阳县退役军人事务局 > 公共服务清单和中介服务清单
索引号: 11341621MB1550565A/202402-00036 组配分类: 公共服务清单和中介服务清单
发布机构: 涡阳县退役军人事务局 主题分类: 综合政务 / 公民 / 其他
名称: 涡阳县退役军人事务局公共服务清单(2023年版) 文号:
发文日期: 2024-02-01 发布日期: 2024-02-01
索引号: 11341621MB1550565A/202402-00036
组配分类: 公共服务清单和中介服务清单
发布机构: 涡阳县退役军人事务局
主题分类: 综合政务 / 公民 / 其他
名称: 涡阳县退役军人事务局公共服务清单(2023年版)
文号:
发文日期: 2024-02-01
发布日期: 2024-02-01
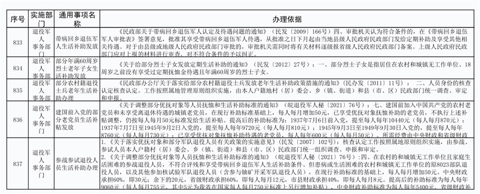
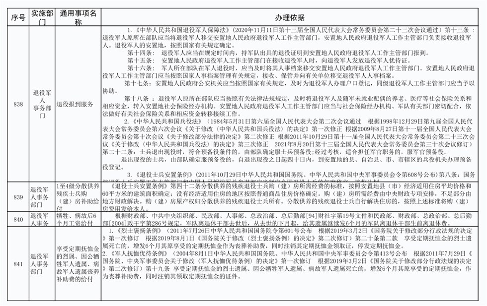
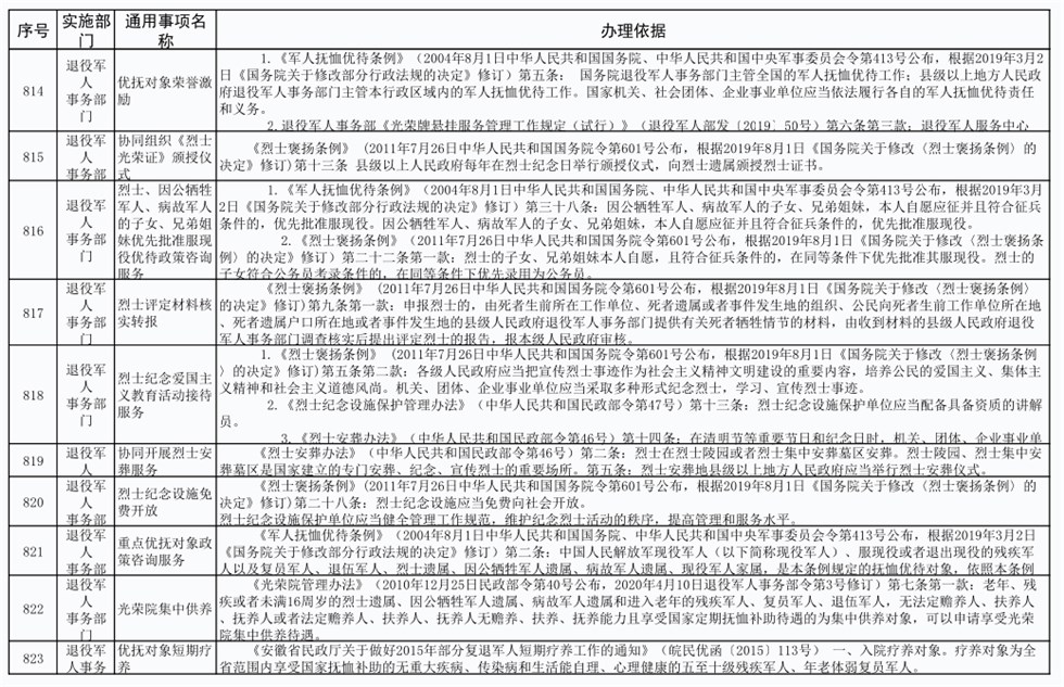
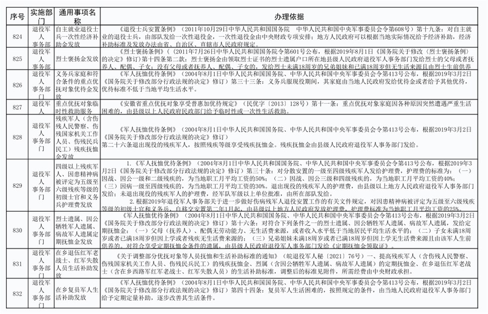
涡阳县退役军人事务局公共服务清单(2023年版)
发布时间:2024-02-01 08:40 信息来源:涡阳县退役军人事务局 浏览次数: 字体:[ ]